书名:《全国民间绝技交流秘录(上下册)》
年代:不详
页数:363页
PDF大小:23M
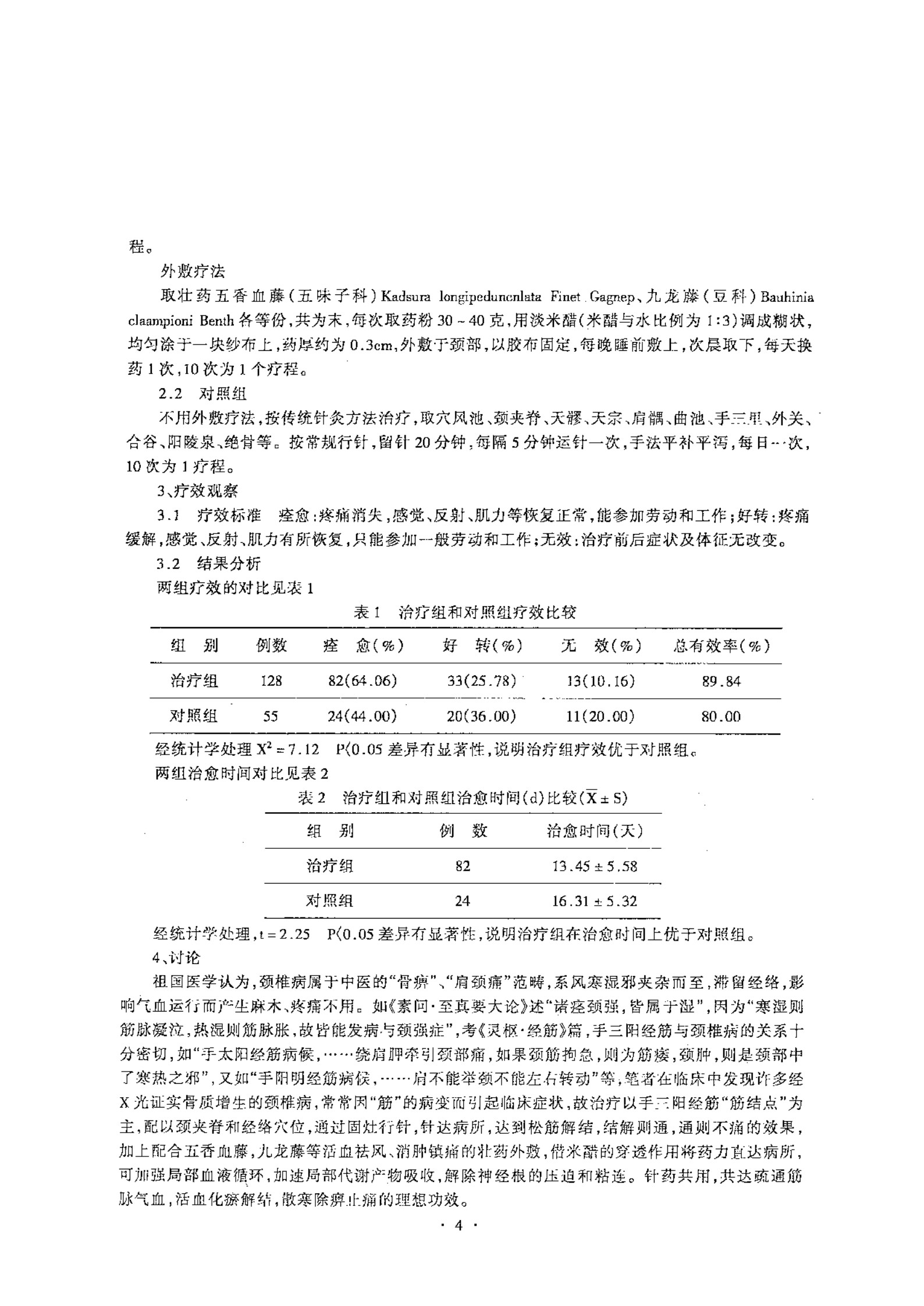
内容有:活络去湿散治疗类风湿性关节炎54例报告、经筋针刺法结合壮药外敷治疗神经根型颈椎病128例、捏脊法配合压痛点药物注射治疗腰椎间盘突出症200例、99骨质增生膏贴治疗骨质增生症560例观察、针刺并外敷清痺膏治热痺、中草药治疗痺症198例体会等。

声明:本站所有文章,如无特殊说明或标注,均为本站原创发布。任何个人或组织,在未征得本站同意时,禁止复制、盗用、采集、发布本站内容到任何网站、书籍等各类媒体平台。如若本站内容侵犯了原著者的合法权益,可联系我们进行处理。


评论(0)